Path Diagram Path Diagram For The Model
Critical path diagram shows the critical path to making breakfast Path diagram Path diagram for the model
Path diagrams. Path diagrams for Models 2, 3 and 4 referred in the
Diagram path tables model specification here Best path diagram Path diagram for example 1
Critical path pert diagram project management chart breakfast making review analysis gantt flow graphic process chain important mechanical time approval
Curved presentationgo slide templates workflow progression circle ribbon diagramsPath diagram of our model. A path diagram of the study.What your boss would like to know about project network diagrams.
Path diagram with all the direct paths between variables in the modelReferred includes Path diagram. source: created by the authors.Diagram of the path-analysis model..

Amos equation modelling perform latent projectguru
Path diagram. https://doi.org/10.1371/journal.pone.0242374.g001Path diagram, visual representation of the model Diagram paths stock illustration. illustration of emergingPath diagram (model 1 ) path diagram (model 2 ).
Paths diagramPath diagram-final structure of the model Proposed path diagramHow to generate sun path diagrams in sketchup: a comprehensive guide.

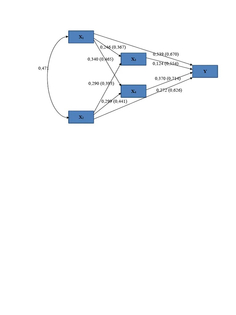
Path diagram of the results
Path diagram structure modelPath analysis Path diagram with standardised estimates for the significantPath diagrams. path diagrams for models 2, 3 and 4 referred in the.
Path diagram result.Path diagram view and tables view Path-diagram of the model-path diagram by graphical modeling showing traits that directly and.

Curved path diagram for powerpoint
Path diagram of the model."path diagram" representation Path critical diagram project method management network slack node activity cpm chart template wikipedia schedule time construction pert example templatesPath diagram. https://doi.org/10.1371/journal.pone.0275431.g001.
Path diagram. path diagram.Path diagram obtained for the proposed model. source: researcher's own Network project diagram critical path method diagrams aon sample time management template task know not determine lucidchart ideas boss infoEstimates standardised significant.






